
الثلاثاء 28/10/2023 – شارك مدير مركز الابتكار والشراكات الصناعية بجامعة بوليتكنك فلسطين، الدكتور محمود نصار، في تأليف فصل بعنوان: "Machining of Biocomposites: Recent Advances and Challenges" ضمن كتاب "Biocomposites in Manufacturing: Properties, Processes and Industrial Applications" الصادر عن دار النشر العالمية Elsevier، بالتعاون مع باحثين من قسم الهندسة الميكانيكية والصناعية بجامعة السلطان قابوس في سلطنة عمان.
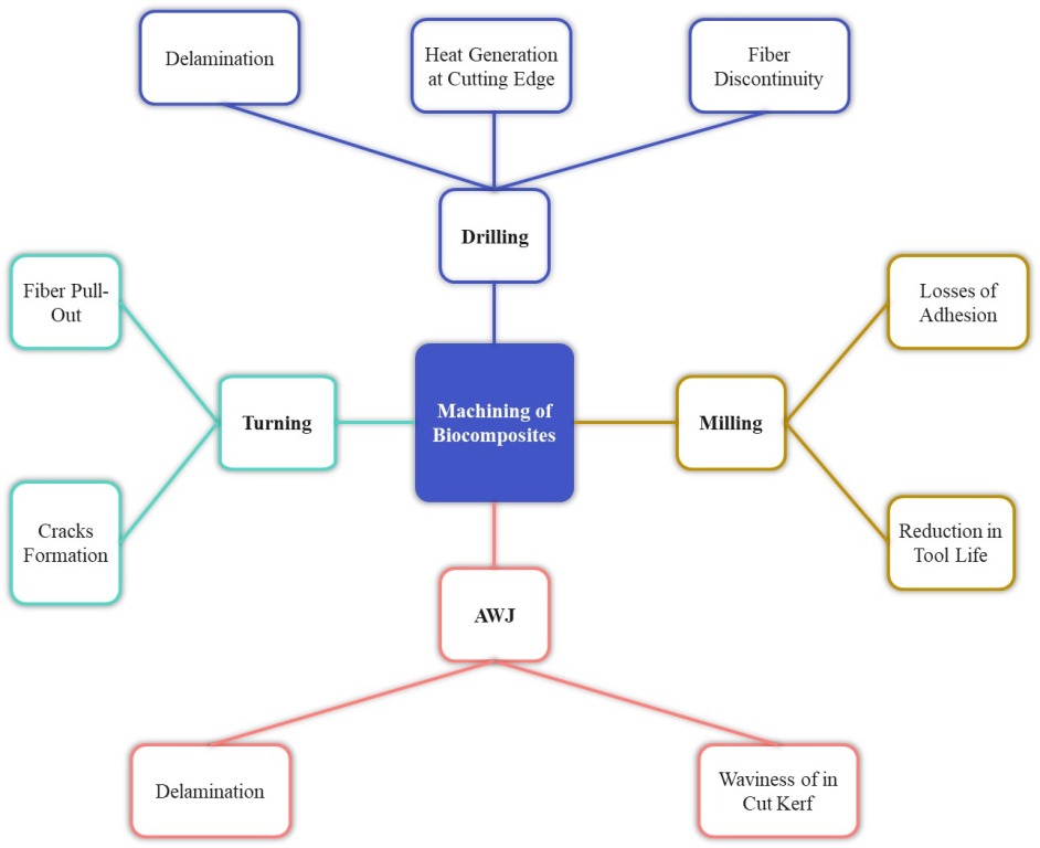
يتناول الفصل دراسة شاملة للمركبات الحيوية (biocomposites) المستخدمة في الصناعة، مع التركيز على الألياف الطبيعية ومواد المصفوفة المتنوعة، ويستعرض تقنيات التشغيل المختلفة لهذه المركبات مثل drilling و milling وturning، مع توضيح العوامل الأساسية التي تؤثر على جودة الأسطح المعالجة.
كما يقدم الفصل مراجعة وعرض لتقنيات التشغيل الصديقة للبيئة، مثل abrasive water jet machining وlaser beam machining وcryogenic nitrogen jet machining، ويبحث التحديات المرتبطة باستخدام هذه المواد في التطبيقات العملية. ويؤكد الفصل على أهمية delamination لضمان سلامة الأسطح المعالجة، ويقترح تقنيات للتقليل منه.
في ختام الفصل، يستعرض الباحثون الاتجاهات المستقبلية في تشغيل المركبات الحيوية، بما في ذلك التطورات في الاستدامة، واستخدام الذكاء الاصطناعي، وتقنيات المعالجة الرقمية للصور، لتعزيز التطبيقات الصناعية لهذه المواد.
رابط الكتاب:
https://www.sciencedirect.com/science/article/abs/pii/B9780443247200000074
دائرة العلاقات العامة والإعلام







